Architecture
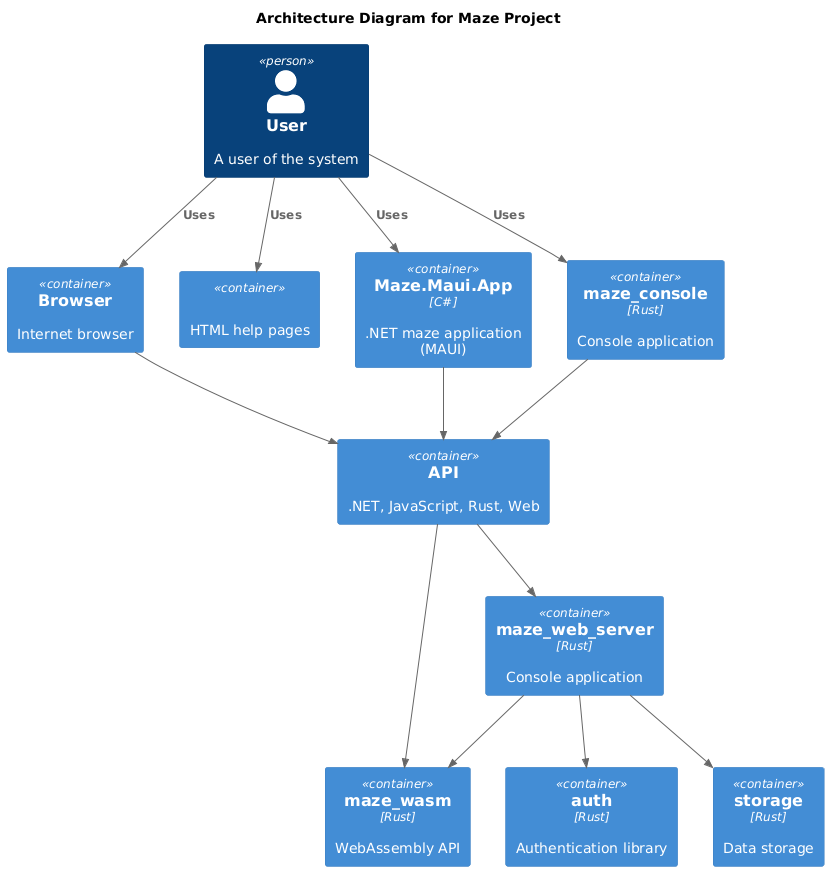
The high-level architecture of the system is summarised below and illustrates how themaze_wasm WebAssembly is shared between both server/client-side applications and APIs:

Components
The various system components, together with their relationships, are:
