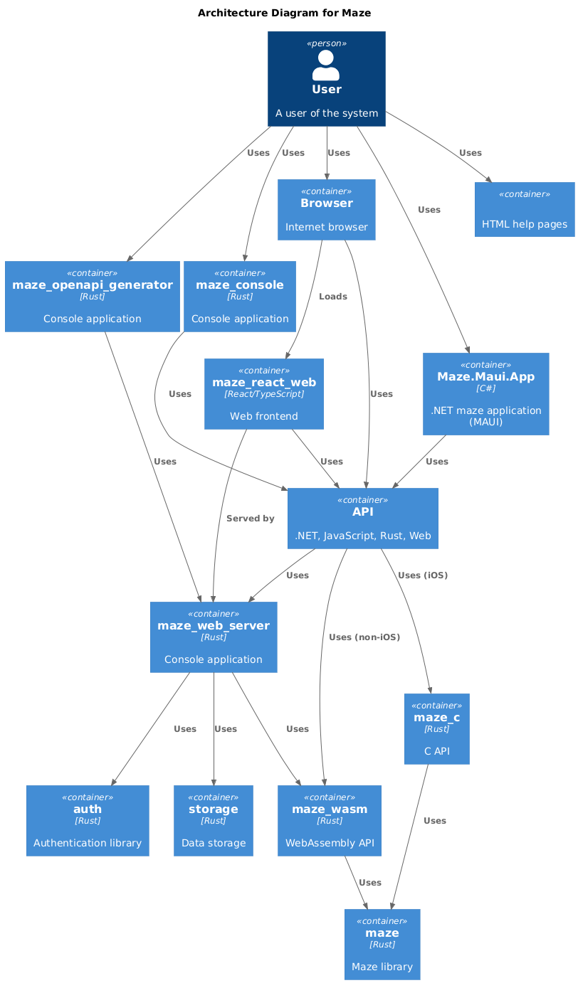
Architecture
The high-level architecture of the system is summarised below and illustrates how themaze library is shared between both server/client-side applications and APIs:

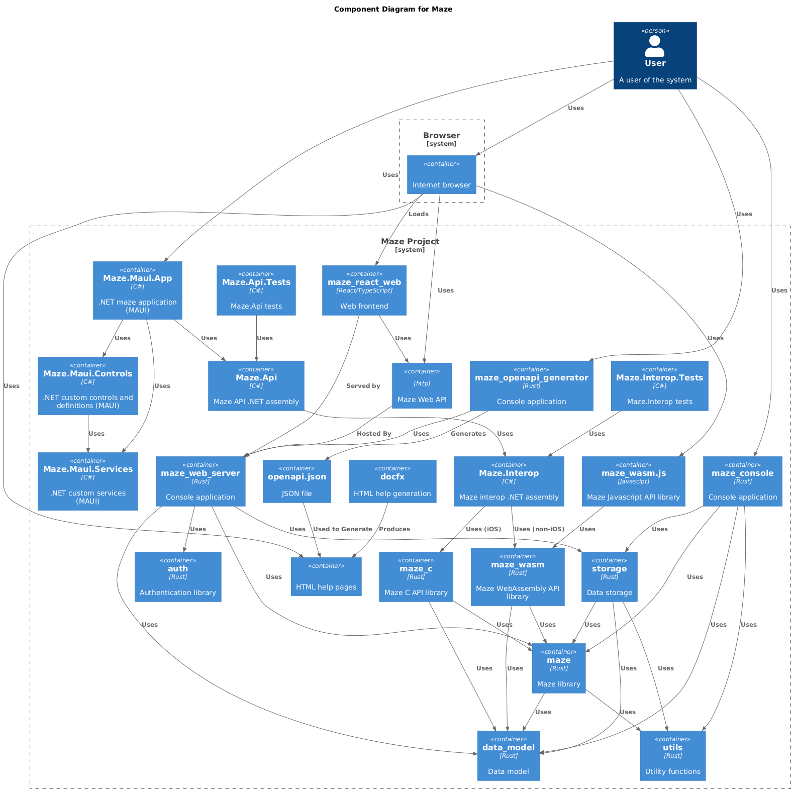
Components
The various system components, together with their relationships, are:
